|
Wyjście Spis treści Wstecz Dalej
Autor artykułu |
©2026 mgr Jerzy Wałaszek
|
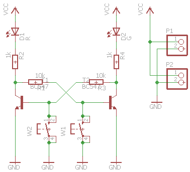
Teraz umieścimy na schemacie wewnątrz ramki poszczególne elementy elektroniczne, które będą tworzyły nasz układ przerzutnika. Przypomnijmy schemat:

oraz listę elementów:
| Lp. | Element | Ilość |
| 1. | Tranzystor npn BC547 | 2 |
| 2. | Opornik 1k | 2 |
| 3. | Opornik 10k | 2 |
| 4. | Dioda LED czerwona | 1 |
| 5. | Dioda LED zielona | 1 |
| 6. | Przycisk | 2 |
Zanim zaczniesz szukać tych elementów w bibliotekach Eagle, musisz zdecydować, czy będziesz używał elementów przewlekanych (THT), czy montowanych powierzchniowo (SMD). Załóżmy, że będą to elementy przewlekane.

Dołożymy do nich dwa goldpiny męskie i dwa żeńskie (goldpiny kupuje się jako listwę 40 wtyków/gniazd, z której odłamuje/wycina się potrzebną ilość). Przydadzą się do podłączenia zasilania na dwa różne sposoby.

Ustalmy zatem ostatecznie:
| Lp. | Element | Ilość |
| 1. | Tranzystor npn BC547 | 2 |
| 2. | Opornik 1k/0,25W | 2 |
| 3. | Opornik 10k/0,25W | 2 |
| 4. | Dioda LED czerwona 3mm | 1 |
| 5. | Dioda LED zielona 3mm | 1 |
| 6. | Przycisk TACT | 2 |
| 7. | Wtyk goldpin męski x 2 | 1 |
| 8. | Gniazdo goldpin żeńskie x 2 | 1 |
Przed rozpoczęciem projektowania układu w Eagle dobrym pomysłem jest przetestowanie go na płytce stykowej. Dowiesz się, czy układ działa i czy ma dobrze dobrane elementy. Tutaj przydaje się program fritzing, w którym można łatwo zaprojektować połączenia na płytce stykowej:




Układ działa, można rozpocząć projektowanie.
W poprzednim rozdziale utworzyliśmy projekt test. Do projektu wstawiliśmy plik schematu i nazwaliśmy go przerzutnik:

Jeśli nie masz otwartego schematu w edytorze, kliknij dwukrotnie lewym przyciskiem myszki plik przerzutnik.sch. Plik zostanie otwarty w edytorze schematów. Wciśnij lewy Alt + F2, aby zobaczyć całość schematu w oknie edytora.
Na schemacie powinna znajdować się ramka z nazwą przerzutnik oraz datą i czasem utworzenia pliku:

Kliknij ikonę dodawania elementów
lub wpisz add i wciśnij Enter.
Wstawianie elementów rozpoczniemy od oporników. W polu Search okna ADD wpisz resistor i wciśnij Enter. W polu bibliotek pojawią się tylko te, które zawierają element resistor:

Elementy powtarzają się w różnych bibliotekach. Przejdź teraz do biblioteki rcl i otwórz gałąź R-EU_ (oporniki o symbolach europejskich). W bibliotece zaznacz element R-EU_207/10 (opornik 0,25W o rozstawie punktów lutowniczych 10mm):

W Eagle dany element elektroniczny składa się z symbolu dla schematu oraz różnych wykonań (ang. package). Wszystkie oporniki posiadają symbol prostokąta. Lecz wykonanie konkretnego opornika może się znacznie różnić. Dlatego w trakcie tworzenia schematu z biblioteki wybieramy element elektroniczny w takim wykonaniu, w jakim chcemy go później umieścić na płytce drukowanej. Okienko ADD podaje te wszystkie informacje po prawej stronie. W bibliotece rcl znajdziesz również oporniki o innych rozstawach punktów lutowniczych, np. R-EU_0207/7 (7 mm), R-EU_5V (5 mm w układzie pionowym).
Gdy wybierzesz element z biblioteki, kliknij przycisk OK. Teraz będziesz mógł umieszczać wybrany element na schemacie. Umieść dwa oporniki poziomo przez kliknięcie lewym przyciskiem myszki, po czym kliknij prawym przyciskiem (obrót o 90º) i umieść dodatkowo dwa oporniki pionowo – w tej chwili nie przejmuj się ich położeniem, mogą być gdziekolwiek obok siebie, nawet poza ramką:

Zwróć uwagę, że Eagle automatycznie tworzy odpowiednią nazwę elementu oraz nadaje mu kolejny numer. Oczywiście, wszystko to będzie można zmienić w razie potrzeby. Na razie jednak zachowamy tę numerację.
Teraz wstawimy LEDy. Wpisz add i wciśnij Enter. W polu Search zamień nazwę resistor na led3mm (dioda elektroluminescencyjna o średnicy 3mm) i wciśnij Enter:

W tym przypadku zostanie od razu otworzona biblioteka led i okienko ADD udostępni nam element LED3MM, czyli taki, jaki jest nam potrzebny. Zatwierdź wybór kliknięciem w OK i wstaw na schemat dwa symbole diody LED:

W kolejnym kroku umieścimy na schemacie przyciski. Wpisz add, wciśnij Enter i w polu Search wpisz omron switch. Po wciśnięciu Enter przejdź do biblioteki switch-omron i wybierz element 10-XX:

Zatwierdź wybór i umieść na schemacie dwa przyciski:

Teraz wstawimy na schemat tranzystory BC547. Wpisz add, wciśnij Enter, w pole Search wpisz bc547 i naciśnij Enter:

W bibliotece transistor wybierz element BC547 i kliknij w OK. Następnie umieść na schemacie dwa tranzystory:

W kolejnym kroku umieszczamy goldpiny. Wpisz add, wciśnij Enter, w pole Search wpisz pin header i wciśnij Enter. Przejdź do biblioteki pinhead i wybierz element PINHD-1X2 (goldpin jednorzędowy, dwa bolce):

Zatwierdź wybór kliknięciem w OK i wstaw dwa elementy na schemat:

W rzeczywistości będą zastosowane goldpiny dwojakiego typu: męskie z bolcami i żeńskie z gniazdami. Ponieważ w standardowych bibliotekach Eagle brak goldpinów żeńskich z dwoma gniazdami, wykorzystamy oba męskie - nie będzie to miało żadnego znaczenia – oba będą służyć do podłączenia zasilania do naszego przerzutnika. W przyszłości po prostu zaprojektujesz sobie odpowiedni element i wstawisz do własnej biblioteki. Na razie jednak opierajmy się na tym, co daje firma.
Na koniec wstawimy do schematu masę i zasilanie. Robisz to dokładnie tak samo, jak z poprzednimi elementami:
Wpisz add, wciśnij Enter i w polu Search wpisz gnd, po czym zatwierdź wybór elementu i wstaw go pięć razy na schemat. GND oznacza masę układu (ang. ground), czyli połączenie z linią napięcia 0V.
Wpisz add, wciśnij Enter i w polu Search wpisz vcc, po czym zatwierdź wybór elementu i wstaw go trzy razy na schemat. VCC oznacza zasilanie układu, czyli połączenie z linią napięcia +5V.

Wszystkie potrzebne elementy są na schemacie. Teraz zajmiemy się ich rozmieszczeniem. Wciśnij dwa razy klawisz ESC, aby skasować operację dodawania do schematu elementów. Wciśnij Ctrl+S, aby zapisać schemat (w razie awarii nie będziesz musiał powtarzać wszystkiego od początku).
W przyborniku kliknij w ikonę
lub wpisz move i wciśnij Enter.
Uaktywniasz w ten sposób narzędzie przesuwania elementów. Zwróć uwagę, że symbole elementów posiadają małe krzyżyki. Aby przesunąć jakiś element w inne miejsce, należy kliknąć lewym przyciskiem myszki w krzyżyk. Element zmieni kolor na czerwony i będzie podążał za kursorem myszki. Gdy ustawisz element w pożądanym miejscu, naciśnij ponownie lewy przycisk myszki, a element zostanie osadzony w nowym miejscu. W trakcie operacji przesuwania element można obracać o 90º przez naciskanie prawego klawisza myszki.
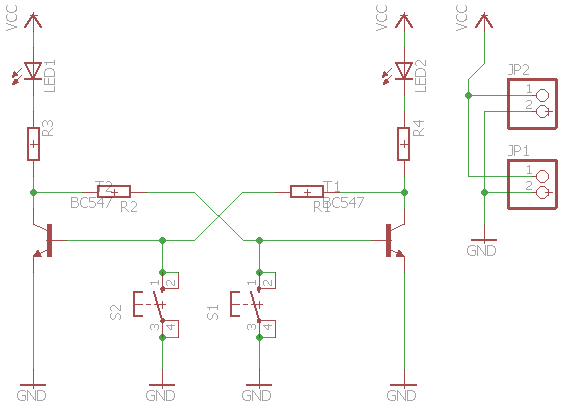
Przestaw elementy, tak aby znalazły się wewnątrz ramki w poniższym układzie:

Lewy tranzystor należy odbić lustrzanie.
W przyborniku kliknij ikonę
lub wpisz mirror i wciśnij Enter.
Uaktywni się narzędzie odbicia lustrzanego. Kliknij w środek tranzystora, zmień narzędzie na przesuwanie (move) i ustaw tranzystor odpowiednio do opornika R3 i masy. Nie przejmuj się, jeśli opisy elementy zachodzą na opisy innych elementów. Poprawimy to później.

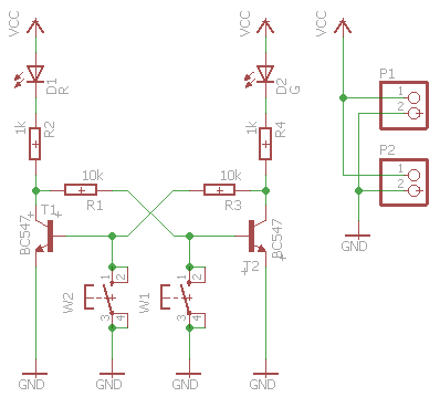
Gdy elementy są już ustawione, należy je połączyć ze sobą liniami, symbolizującymi przewody elektryczne.
W przyborniku kliknij ikonę
lub wpisz net i wciśnij Enter. Zanim zaczniesz łączyć elementy, spójrz na górę okna edytora. Na pasku własności
pojawiły się różne opcje zakrzywiania linii. Wybierz styl1:

Zróbmy najpierw wszystkie proste połączenia. Zbliż kursor do końca pionowej linii przy lewym symbolu GND. Ukaże się małe zielone kółko, które symbolizuje połączenie, kontakt:

Kliknij lewym przyciskiem myszki i przeciągnij linię do emitera tranzystora. Powstanie połączenie emitera z masą układu:

Zatwierdź połączenie, klikając lewym przyciskiem myszki. W ten sam sposób wykonaj pozostałe połączenia proste. Gdy linię kończysz na innej linii, Eagle narysuje kropkę, która symbolizuje połączenie elektryczne tych linii:

Teraz połączymy bazy tranzystorów z opornikami. Rozpocznij od bazy lewego tranzystora, dociągnij linię do lewego przycisku, po czym zagnij ją pod katem w górę (przy wybranym stylu 1 będzie to łatwe):

Gdy linia osiągnie poziom opornika (patrz powyżej), kliknij lewym przyciskiem myszki. Ustali to położenie narysowanej dotąd linii. Dociągnij resztę linii do opornika:

W podobny sposób wykonaj pozostałe połączenia. Jeśli się pomylisz, to klawisze Ctrl+Z cofają operację:

Za pomocą narzędzia move możesz pokusić się teraz o ładne poustawianie elementów na schemacie. Za pomocą move możesz również przesuwać linie. Pobaw się, gdyż będziesz z tego również korzystał przy projektowaniu płytki drukowanej.

Elementy elektroniczne w Eagle posiadają nazwy oraz ewentualnie wartości (np. opornik może posiadać przykładowo nazwę R12 i mieć wartość 1k). Parametry te są niezbędne do identyfikowania elementów zarówno na schemacie, jak i później na płytce drukowanej. Przystąpimy zatem do zdefiniowania nazw elementów. Zaczniemy od tranzystorów.
W przyborniku kliknij ikonę
lub wpisz name (nazwa) i wciśnij
Enter.
Aktywujesz narzędzie zmiany nazwy elementów. Wskaż środek lewego tranzystora (tam jest schowany krzyżyk) i kliknij lewym przyciskiem myszki. Ukaże się okienko Name:

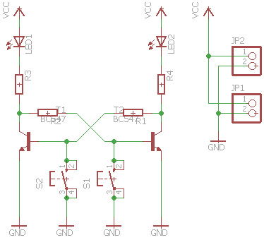
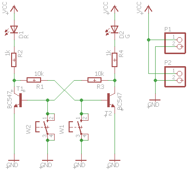
Wpisz chwilowo TX. Dlaczego nie wpisać T1? Ponieważ tę nazwę posiada prawy tranzystor, a w Eagle każdy obiekt musi być unikalny, innymi słowy nie możesz posiadać dwóch obiektów o takiej samej nazwie (no bo który jest wtedy który?). Zatwierdź nową nazwę klikając w przycisk OK. Nazwa tranzystora zostanie zmieniona i na schemacie pojawi się TX (jest przysłonięte nieco przez opornik – później powiemy, jak zmienić położenia nazw i wartości elementów).
Narzędzie zmiany nazwy jest wciąż aktywne (aby je wyłączyć, należy wcisnąć klawisz ESC lub wybrać inne narzędzie na przyborniku). Kliknij w prawy tranzystor i zmień mu nazwę na T2. Wróć do lewego tranzystora i zmień nazwę na T1. Efekt powinien być następujący:

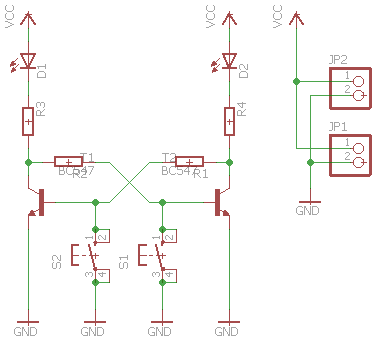
Teraz zmień nazwy diod LED (lewa D1, prawa D2):

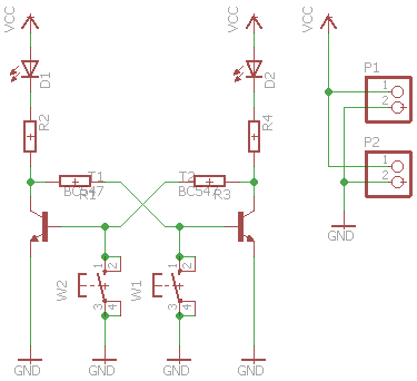
Przyciski (lewy W2, prawy W1), goldpiny (P1 i P2) oraz oporniki (po lewej R1 i R2, po prawej R3 i R4) – w razie konfliktu nazwy wykorzystaj sztuczkę z RX.

Oprócz nazw niektóre elementy posiadają wartości, np oporniki. W zasadzie nie ma potrzeby ich wprowadzać, lecz później ułatwiony jest montaż elementów na płytce. Dlatego zdefiniujemy te wartości.
W przyborniku kliknij ikonę
lub wpisz value (wartość) i wciśnij
Enter.
Uaktywnisz narzędzie wprowadzania wartości elementów. Kliknij w krzyżyk na lewym pionowym oporniku R2. Pojawi się okienko Value. Wpisz w nie 1k i zatwierdź kliknięciem w przycisk OK:

Gdy okienko zostanie zatwierdzone, na schemacie obok opornika R2 pojawi się wartość 1k. Jako wartość możesz wpisać dowolny tekst, Eagle tego nie kontroluje, ale oczywistym jest, że należy po prostu wpisać oporność danego opornika.

W podobny sposób wprowadź wartości pozostałych oporników, dla diod przyjmij: lewa R, prawa G:

Gdy dodajesz element do schematu, to pojawiają się obok niego napisy: nazwa i wartość. Czasem położenie tych napisów jest nieodpowiednie. Np. na naszym schemacie opisy tranzystorów nachodzą na oporniki. Na szczęście w Eagle można to szybko poprawić.
W przyborniku kliknij ikonę
lub wpisz smash i wciśnij Enter.
Narzędzie to "rozbija" (po angielsku smash znaczy rozbij, rozwal) powiązanie elementu z jego opisem. Wskaż myszką środek lewego tranzystora i kliknij lewym przyciskiem (tutaj dobrze jest pracować w powiększeniu, które szybko zmieniasz kółkiem myszki lub klawiszami F3/F4)

Po rozbiciu przy opisach pojawiają się małe krzyżyki. Są to uchwyty, które pozwalają wybrać opis i coś z nim zrobić. Aby nie powtarzać operacji wyboru narzędzia, kliknij również w prawy tranzystor.
Teraz zmień narzędzie. Kliknij w ikonę
lub wpisz move i naciśnij Enter.
Kliknij w krzyżyk przy napisie (czasem, gdy elementy zachodzą na siebie, musisz kliknąć dwa razy, aż pojawi się linia łącząca opis z elementem) i przesuń go w pożądane miejsce. Przesuwanie jest wg siatki. Jeśli chcesz zwiększyć precyzję przesunięcia, to wciskaj przy przesuwaniu lewy klawisz Alt (powoduje to wybór gęstszego rastra siatki).
Tekst możesz obracać naciskając prawy przycisk myszki. Gdy tekst opisu znajdzie się tam, gdzie ma być, zatwierdź jego pozycję lewym przyciskiem myszki

Czasem będziesz chciał usunąć ze schematu nazwę elementu. Wykonujesz to w sposób następujący:
Narzędziem smash rozdzielasz nazwę od elementu (zrób tak ze wszystkimi masami GND i liniami zasilającymi Vcc).

W przyborniku kliknij ikonę
lub wpisz delete i wciśnij klawisz Enter.
Narzędzie to usuwa ze schematu kliknięte elementy (trzeba klikać w krzyżyki) lub połączenia. Usuń nazwy GND i Vcc – nazwy, a właściwie napisy znikną tylko ze schematów, elementy wciąż te nazwy będą posiadać, jednak nazwy nie zostaną wyświetlone.

Jeśli przez nieuwagę usunąłeś złą nazwę lub chcesz przywrócić skasowane nazwy, klikaj w elementy narzędziem smash z wciśniętym klawiszem Shift. Pamiętaj jednak, że wtedy zostanie przywrócone standardowe położenie napisów.
Gdy schemat jest gotowy, można przystąpić do projektowania płytki drukowanej. Zrobimy to w następnym rozdziale.
![]() |
Zespół Przedmiotowy Chemii-Fizyki-Informatyki w I Liceum Ogólnokształcącym im. Kazimierza Brodzińskiego w Tarnowie ul. Piłsudskiego 4 ©2026 mgr Jerzy Wałaszek |
Materiały tylko do użytku dydaktycznego. Ich kopiowanie i powielanie jest dozwolone pod warunkiem podania źródła oraz niepobierania za to pieniędzy.
Pytania proszę przesyłać na adres email:
Serwis wykorzystuje pliki cookies. Jeśli nie chcesz ich otrzymywać, zablokuj je w swojej przeglądarce.
Informacje dodatkowe.