|
Wyjście Spis treści Wstecz Dalej
Autor artykułu |
©2026 mgr Jerzy Wałaszek
|
Uruchom Eagle, jeśli projekt próbnik_ttl jest zamknięty, to kliknij go prawym przyciskiem myszki i z menu kontekstowego wybierz opcję Open Project:

Katalog projektu zostanie otwarty i zobaczysz jego zawartość. Kliknij prawym przyciskiem myszki plik tht.brd i wybierz opcję Open:

Otwarty zostanie edytor płytki z projektem. Kliknij w przyborniku w ikonę
(Layers settings – ustawienia warstw).
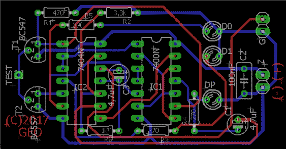
W oknie dialogowym najpierw wyłącz widoczność wszystkich warstw przyciskiem Select none, a następnie włącz warstwy: 1 Top, 16 Bottom, 17 Pads, 18 Vias, 20 Dimension, 21 tPlace, 25 tNames, 27 tValues, 51 tDocu.

| 1 Top | : | ścieżki na wierzchu płytki (od strony elementów) |
| 16 Bottom | : | ścieżki na spodzie płytki (od strony lutowania) |
| 17 Pads | : | pola lutownicze po obu stronach płytki |
| 18 Vias | : | przelotki |
| 20 Dimension | : | obrys płytki |
| 21 tPlace | : | położenie elementów umieszczonych na wierzchu płytki |
| 25 tNames | : | nazwy elementów umieszczonych na wierzchu płytki |
| 27 tValues | : | wartości elementów umieszczonych na wierzchu płytki |
| 51 tDocu | : | dodatkowy opis elementów umieszczonych na wierzchu płytki |
Zatwierdź wybór kliknięciem w przycisk OK. Okienko zniknie i w edytorze zobaczysz zawartość wybranych warstw:

Z menu wybierz opcję: File → Print. Pojawi się okno dialogowe drukowania.

Włącz Rotate (płytka obrócona o 90º) i w pole Scale factor wpisz 3 (współczynnik powiększenia). Pozostałych parametrów nie zmieniaj, zatwierdź drukowanie przyciskiem OK. Eagle wydrukuje powiększony obraz płytki w widoku od strony elementów. Przyda nam się on przy montażu.
W kolejnym kroku zgromadź wszystkie potrzebne elementy elektroniczne:
| Lp. | Oznaczenie | Wartość | Opis |
| 1. | R1 | 470Ω | Opornik 0,25W |
| 2. | R2 | 3,3kΩ | Opornik 0,25W |
| 3. | R3/R4 | 270Ω | Oporniki 0,25W |
| 4. | R5 | 390Ω | Opornik 0,25W |
| 5. | R6 | 1kΩ | Opornik 0,25W (dla standardowych układów 74xx przyjmij mniejszą wartość, np. 270Ω) |
| 6. | C1/C3 | 4,7µF | Kondensatory elektrolityczne na napięcie 6,3V lub wyższe |
| 7. | C2 | 100nF | Kondensator zwykły |
| 8. | G/Z | 2x1 | Gniazda goldpin męskie |
| 9. | TEST | 1x1 | Gniazdo goldpin męskie na sondę |
| 10. | D0 | czerwona | Dioda LED 3mm |
| 11. | D1 | zielona | Dioda LED 3mm |
| 12. | DP | żółta | Dioda LED 3mm |
| 13. | T1 | BC547 | Dowolny tranzystor npn małej mocy |
| 14. | T2 | BC557 | Dowolny tranzystor pnp małej mocy |
| 15. | IC1 | 7400 | 4 bramki NAND, typ 74/74LS/74HCT |
| 16. | IC2 | 7404 | 6 bramek NOT, typ 74/74LS/74HCT |

Lutowanie rozpocznij od oporników, ponieważ będą najbliżej płytki.

Uwaga: trzy oporniki, R2, R3 i R5 musisz przylutować jedną nóżką od górnej strony płytki.
W następnej kolejności wlutuj układy scalone – tutaj również niektóre nóżki muszą zostać przylutowane od górnej strony. Nie będzie z tym większych kłopotów – po prostu przylutowujesz z boku nóżkę do ścieżki.
Po układach scalonych wlutuj kondensatory (C1 ma nóżkę + lutowaną od góry), tranzystory (środkową nóżkę wygnij w bok), goldpiny (G ma jeden bolec lutowany od góry) oraz LEDy (D1 ma anodę lutowaną od góry):

Podłącz do płytki napięcie 5V do złącza Z. Do gniazda TEST podłącz przewód z wtykiem żeńskim i męskim. Jeśli końcem tego przewodu dotkniesz bolca masy gniazda G (dolny goldpin), to powinna zapalić się czerwona dioda D0. Jeśli dotkniesz drugiego bolca gniazda G, to powinny zapalić się wszystkie trzy diody LED. Jeśli tak jest, twój układ działa. Jeśli nie, to masz problem, coś poszło nie tak:
Poprawnie zmontowany układ działa od razu.
Gdy wszystko działa prawidłowo, płytkę zabezpiecz lakierem bezbarwnym, urządzenie jest gotowe. Całość możesz umieścić sobie w jakimś odpowiednio dopasowanym pudełku.
Uruchom Eagle, jeśli projekt próbnik_ttl jest zamknięty, to kliknij go prawym przyciskiem myszki i z menu kontekstowego wybierz opcję Open Project:


Zostanie otwarty edytor płytki z płytką SMD. Kliknij w przyborniku w ikonę
(Layers settings – ustawienia warstw).
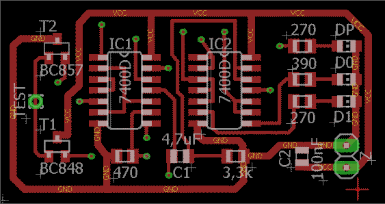
W oknie dialogowym najpierw wyłącz widoczność wszystkich warstw
przyciskiem Select none, a następnie włącz warstwy: 1
Top, 17 Pads, 18 Vias, 20 Dimension,
21 tPlace, 25 tNames,
27 tValues, 51 tDocu.

| 1 Top | : | ścieżki na wierzchu płytki (od strony elementów) |
| 17 Pads | : | pola lutownicze po obu stronach płytki |
| 18 Vias | : | przelotki |
| 20 Dimension | : | obrys płytki |
| 21 tPlace | : | położenie elementów umieszczonych na wierzchu płytki |
| 25 tNames | : | nazwy elementów umieszczonych na wierzchu płytki |
| 27 tValues | : | wartości elementów umieszczonych na wierzchu płytki |
| 51 tDocu | : | dodatkowy opis elementów umieszczonych na wierzchu płytki |
Zatwierdź wybór przyciskiem OK. W edytorze otrzymasz następujący obraz płytki (widok od góry, czyli od strony elementów):

Z menu wybierz opcję: File → Print. Pojawi się okno dialogowe drukowania.

Włącz Rotate (płytka obrócona o 90º) i w pole Scale factor wpisz 3 (współczynnik powiększenia). Pozostałych parametrów nie zmieniaj, zatwierdź drukowanie przyciskiem OK. Eagle wydrukuje powiększony obraz płytki w widoku od strony elementów, który wykorzystamy przy montażu.
Zgromadź potrzebne elementy elektroniczne:
| Lp. | Oznaczenie | Wartość | Opis |
| 1. | R1 | 470Ω | Opornik SMD 0805 |
| 2. | R2 | 3,3kΩ | Opornik SMD 0805 |
| 3. | R3/R4 | 270Ω | Oporniki SMD 0805 |
| 4. | R5 | 390Ω | Opornik SMD 0805 |
| 5. | R6 | 1kΩ | Opornik SMD 0805 |
| 6. | C1/C3 | 4,7µF | Kondensatory ceramiczne SMD 0508 |
| 7. | C2 | 100nF | Kondensator ceramiczny SMD 0508 |
| 8. | Z | 2x1 | Gniazdo goldpin męskie |
| 9. | TEST | 1x1 | Gniazdo goldpin męskie na sondę |
| 10. | D0 | czerwona | dioda LED SMD 0805 |
| 11. | D1 | zielona | dioda LED SMD 0805 |
| 12. | DP | żółta | dioda LED SMD 0805 |
| 13. | T1 | BC547 | dowolny tranzystor SMD npn małej mocy |
| 14. | T2 | BC557 | dowolny tranzystor SMD pnp małej mocy |
| 15. | IC1/IC2 | 74HCT00 | 2 szt. po 4 bramki NAND w obudowie SO14 |
Dodatkowo będziesz potrzebował:
![]() |
Lutownica z cienkim grotem. Idealnym przyrządem do lutowania elementów SMD jest stacja lutownicza, ponieważ pozwala ona utrzymywać stałą temperaturę grota, jednak nie jest całkowicie niezbędna. Lutowanie można wykonać również zwykłą lutownicą o małej mocy. Musisz jedynie często czyścić jej grot, ponieważ warstwa tlenków pogarsza podgrzewanie lutowanego złącza. Dodatkową zaletą stacji lutowniczej jest to, iż można wymieniać groty na takie, których potrzebujemy. Jeśli zdecydujesz się zająć poważnie elektroniką, to zakup dobrej stacji lutowniczej jest jak najbardziej wskazany. Koszt od 100 do kilkuset zł (ja swoją stację kupiłem okazyjnie na Allegro za nieco ponad 80 zł i jestem zadowolony). W sklepach chińskich Banggood.com, Aliexpress.com, Temu.com, itp. można zakupić małe lutownice ze stabilizatorem temperatury za około 35 zł (szukaj pod hasłem soldering iron). Nie używałem nigdy takiej lutownicy, z opisu wygląda, że się dobrze nadaje do tych celów, ale to Chińczycy, więc sam musisz zdecydować, zwykle ich towary są przyzwoitej jakości... Wadą zakupu w tych sklepach jest długi czas oczekiwania na towar, który przesyłany jest z Chin (nawet ponad miesiąc). |
|
![]() |
Drut cynowy z topnikiem. Druty takie sprzedawane są na szpulkach i posiadają różne średnice. Do celów SMD stosuje się druty o średnicach mniejszych od 1 mm, np. 0,56 mm nadaje się doskonale. Przy zakupie zwróć uwagę, czy drut jest z topnikiem. Topnik ułatwia lutowanie, ponieważ cyna lepiej rozpływa się po polu lutowniczym. |
|
![]() |
Topnik RF800. Jest to płyn, którym pokrywasz pola lutownicze przed lutowaniem. Rozpuszcza tlenki i ułatwia pokrywanie pól cyną. Przydaje się szczególnie przy lutowaniu wyprowadzeń układów scalonych do pól lutowniczych na płytce drukowanej. Buteleczka topnika kosztuje około 9...10zł i starcza na długo. Do nakrętki od wewnątrz przymocowany jest mały pędzelek, który ułatwia nabieranie topnika i rozprowadzanie go po płytce. Topnik przydaje się również przy lutowaniu elementów przewlekanych – pamiętaj, dobry, pewny lut = dobre i pewne działanie urządzenia. |
|
![]() |
Dobra pincetka.
Elementy SMD są bardzo małe i trudno je lutować bez pewnego uchwytu, a palce tu odpadają. Pincety do elementów SMD mają różne zakończenia. Najlepiej zaopatrz się w kilka sztuk różnych pincetek – zakupisz je na Allegro za kilkanaście złotych. |
|
![]() |
Lupa "trzecia ręka". To bardzo pożyteczny przyrząd w warsztacie elektronika. Po pierwsze powiększa obszar, na którym lutujemy, a po drugie pozwala unieruchomić płytkę drukowaną, co zwalnia nam jedną rękę, za pomocą której możemy manipulować lutowanymi elementami SMD. Niektóre lupy posiadają dodatkowo oświetlenie LED. |
O macie i pozostałych narzędziach nie muszę chyba przypominać. Zaczynamy lutowanie.
Rozpoczynamy od wykonania przelotek. Przygotuj zwój cienkiego drutu, najlepiej kynaru:

Zamiast kynaru może być dowolny, cienki drut miedziany. Kynar lepiej się lutuje, ponieważ jest pokryty cienką warstwą cyny.
Ściągnij izolację na długości około 15 cm i drucik poprzetykaj przez otwory przelotek:

Drut przylutuj z obu stron płytki:

Drut obetnij zaraz przy lutach z obu stron płytki. Przelotki są gotowe:

Lutowanie elementów SMD może się początkowo wydawać trudne, lecz jest zupełnie proste, pod warunkiem, że zrobisz to starannie i według kilku zasad. Teraz przylutujemy układy scalone. Umocuj płytkę w "trzeciej ręce" i pocynuj lutownicą na płytce jedno z pól lutowniczych układu scalonego (pola te zaznaczyłem na poniższym zdjęciu):

Chwyć pincetą układ scalony i ustaw go odpowiednio względem pól lutowniczych na płytce, a następnie szybko przylutuj rozgrzanym grotem lutownicy do pocynowanego pola. Unieruchomi to układ scalony względem płytki:

Nie powinieneś mieć z tym większego problemu. Układ należy jedynie pewnie trzymać pincetą. Nóżki mają znaleźć się na polach lutowniczych.
Przylutowanie pozostałych nóżek jest również proste. Posmaruj pola lutownicze topnikiem. Teraz dotykasz pola lutowniczego rozgrzanym grotem lutownicy przez 1 sekundę, a następnie końcówkę grota dotykasz drutem cynowym. Cyna powinna się ładnie roztopić i wpłynąć na pole lutownicze oraz na nóżkę układu scalonego. Jeśli przez nieostrożność zdarzy ci się zalutować sąsiednie nóżki, bez paniki. Dodaj topnika, po czym przejedź po tym lucie rozgrzaną końcówką grota lutownicy, a cyna powinna ładnie przejść na grot (musi być czysty!!!). W ostateczności zobacz na YouTube, tam dokładnie pokazują, jak lutować elementy SMD. U mnie obeszło się bez "przygód":

Tutaj drobna uwaga odnośnie układów scalonych SMD. Istnieje kilka systemów oznaczania nóżki nr 1. Jest ważne, abyś je znał, inaczej możesz wlutować układy odwrotnie i urządzenie nie będzie działało.
Najprościej jest popatrzyć na opis układu umieszczony na jego powierzchni. Ustaw układ, tak aby napis był poziomy. Końcówka nr 1 to pierwsza z dołu po lewej:

Niektórzy producenci stosują dodatkowe oznaczenia:




Moje układy miały ukosowaną krawędź. Najbezpieczniej jednak jest sprawdzić sobie dane techniczne układu u jego producenta.
Pozostałe elementy SMD posiadają dwa pola lutownicze (tranzystory mają 3 pola, ale zasada jest taka sama). Jedno z tych pól cynujemy grotem lutownicy:

Chwytasz pęsetą element SMD, rozgrzewasz grotem lutownicy pocynowane pole, po czym szybko nasuwasz na nie element, tak aby jego bok zwilżyła cyna z pola lutowniczego. Płytkę obracasz o 180 stopni, dotykasz przez 1 sekundę grotem lutownicy pola na płytce, po czym przytykasz do końcówki grota drut cynowy. Cyna powinna ładnie rozlać się po polu lutowniczym, łącząc z nim element SMD. Na końcu wlutowujesz goldpiny (uwaga, lutujesz od górnej strony płytki, najlepiej jest wlutować je wstępnie od spodu, następnie podnosi się plastik i lutuje od drugiej strony, po czym plastik się opuszcza):

Poprawnie zmontowany układ działa od razu:

Jeśli masz wątpliwości, przeglądnij filmy o lutowaniu elementów SMD, które znajdziesz na Youtube. Jest ich tam mnóstwo.
![]() |
Zespół Przedmiotowy Chemii-Fizyki-Informatyki w I Liceum Ogólnokształcącym im. Kazimierza Brodzińskiego w Tarnowie ul. Piłsudskiego 4 ©2026 mgr Jerzy Wałaszek |
Materiały tylko do użytku dydaktycznego. Ich kopiowanie i powielanie jest dozwolone pod warunkiem podania źródła oraz niepobierania za to pieniędzy.
Pytania proszę przesyłać na adres email:
Serwis wykorzystuje pliki cookies. Jeśli nie chcesz ich otrzymywać, zablokuj je w swojej przeglądarce.
Informacje dodatkowe.