|
Wyjście Spis treści Wstecz Dalej
Autor artykułu |
©2026 mgr Jerzy Wałaszek
|

If you use Microchip copyrighted material solely for educational (non-profit) purposes falling under the “fair use” exception of the U.S. Copyright Act of 1976 then you do not need Microchip’s written permission. For example, Microchip’s permission is not required when using copyrighted material in: (1) an academic report, thesis, or dissertation; (2) classroom handouts or textbook; or (3) a presentation or article that is solely educational in nature (e.g., technical article published in a magazine).
https://www.microchip.com/about-us/legal-information/copyright-usage-guidelines
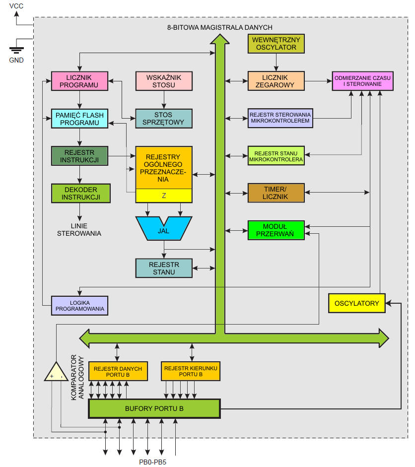
ATtiny11/12 jest 8-bitowym mikrokontrolerem CMOS o niskim poborze prądu, który został oparty na architekturze RISC (ang. Reduced Instruction Set Computing) AVR . Dzięki wykonywaniu dobrze zaprojektowanych instrukcji w pojedynczym cyklu zegara ATtiny11/12 osiąga wydajność bliską 1 MIPS na 1 MHz, pozwalając projektantowi systemu zoptymalizować pobór energii w funkcji prędkości przetwarzania.
Rdzeń AVR zawiera bogaty zbiór instrukcji z 32 roboczymi rejestrami ogólnego przeznaczenia oraz rejestrami systemowymi. Wszystkie rejestry są bezpośrednio połączone z Jednostką Arytmetyczno Logiczną JAL (ang. Arithmetic Logic Unit ALU), umożliwiając jednoczesny dostęp do dwóch niezależnych rejestrów w pojedynczej instrukcji wykonywanej w ciągu jednego cyklu zegarowego. Wynikowa architektura jest zwarta i efektywna pod względem kodów instrukcji, a jednocześnie osiąga wydajność do dziesięciu razy większą od typowych mikrokontrolerów CISC (ang. Complex Instruction Set Computer – komputer o liście złożonych rozkazów).
ATtiny11 posiada następujące cechy: 1KB pamięci FLASH, do 5 linii we/wy ogólnego przeznaczenia, jedną linię wejściową, 32 rejestry robocze ogólnego przeznaczenia, 8-bitowy timer/licznik, przerwania zewnętrzne i wewnętrzne, programowalny licznik zegarowy z wewnętrznym oscylatorem, dwa oddzielnie wybierane tryby oszczędzania energii. Tryb bezczynności (ang. Idle Mode) zatrzymuje mikroprocesor, lecz pozwala na pracę licznika i systemowi przerwań. Tryb wyłączenia zasilania (ang. Power-down Mode) zachowuje zawartość rejestrów, lecz wstrzymuje oscylator, wyłączają wszystkie inne funkcje aż do następnego przerwania lub sprzętowego resetu. Wybudzanie lub przerwanie przy zmianie stanu końcówki pozwala ATtiny11 szybko reagować na zdarzenia zewnętrzne, wciąż pobierając mało energii w trybach uśpienia.
Mikrokontroler jest produkowany przy zastosowaniu technologii pamięci nieulotnych o wysokiej gęstości, którą opracowała firma Atmel. Przez połączenie 8-bitowego mikroprocesora RISC z pamięcią FLASH w jednym monolitycznym układzie scalonym, ATtiny11 stał się wydajnym mikrokontrolerem, który udostępnia wysoko elastyczne i efektywne pod względem kosztów rozwiązanie wielu wbudowanych aplikacji sterujących.
Mikrokontroler AVR ATtiny11 jest wspierany przez komplet narzędzi programistycznych i projektowych, łącznie z makroasemblerami, debuggerami/symulatorami programu, emulatorami wewnątrzukładowymi oraz zestawami ewaluacyjnymi.

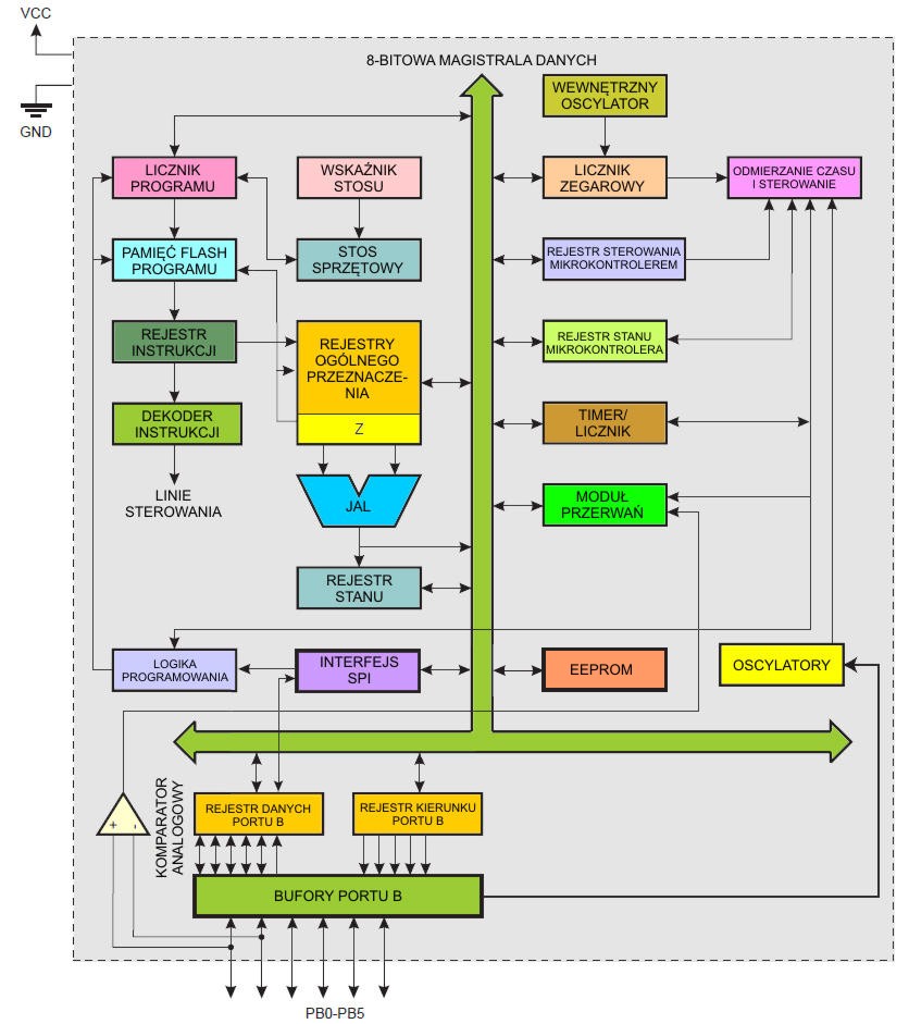
ATtiny12 posiada następujące cechy: 1KB pamięci FLASH, 64B pamięci EEPROM, do 6 linii we/wy ogólnego przeznaczenia, 32 rejestry robocze ogólnego przeznaczenia, 8-bitowy timer/licznik, przerwania zewnętrzne i wewnętrzne, programowalny licznik zegarowy z wewnętrznym oscylatorem, dwa oddzielnie wybierane tryby oszczędzania energii. Tryb bezczynności (ang. Idle Mode) zatrzymuje mikroprocesor, lecz pozwala na pracę licznika i systemowi przerwań. Tryb wyłączenia zasilania (ang. Power-down Mode) zachowuje zawartość rejestrów, lecz wstrzymuje oscylator, wyłączają wszystkie inne funkcje aż do następnego przerwania lub sprzętowego resetu. Wybudzanie lub przerwanie przy zmianie stanu końcówki pozwala ATtiny12 szybko reagować na zdarzenia zewnętrzne, wciąż pobierając mało energii w trybach uśpienia.
Mikrokontroler jest produkowany przy zastosowaniu technologii pamięci nieulotnych o wysokiej gęstości, którą opracowała firma Atmel. Przez połączenie 8-bitowego mikroprocesora RISC z pamięcią FLASH w jednym monolitycznym układzie scalonym, ATtiny12 stał się wydajnym mikrokontrolerem, który udostępnia wysoko elastyczne i efektywne pod względem kosztów rozwiązanie wielu wbudowanych aplikacji sterujących.
Mikrokontroler AVR ATtiny12 jest wspierany przez komplet narzędzi programistycznych i projektowych, łącznie z makroasemblerami, debuggerami/symulatorami programu, emulatorami wewnątrzukładowymi oraz zestawami ewaluacyjnymi.

![]() |
![]() |
| VCC | Końcówka napięcia zasilającego. | |||||||||||||||||||||||||||||||||||||
| GND | Końcówka masy. | |||||||||||||||||||||||||||||||||||||
| PB5...PB0 | Końcówki 6-bitowego
portu we/wy B. PB4...0 są końcówkami we/wy udostępniającymi wewnętrzne oporniki podciągające (wybierane
osobno dla każdego bitu), PB5 jest jedynie
wejściem. W ATtiny12,
PB5 jest wejściem lub
wyjściem z otwartym drenem. Końcówki portu przechodzą w stan
wysokiej impedancji przy aktywnym stanie resetu, nawet
jeśli zegar nie pracuje. Użycie
końcówek PB5..3 jako
wejść lub końcówek we/wy jest ograniczone w zależności
od resetu i ustawień zegara, jak pokazuje tabela
poniżej:
|
|||||||||||||||||||||||||||||||||||||
| XTAL1 | Wejście do odwracającego wzmacniacza oscylatora i wejście do wewnętrznego modułu sterowania zegarem. | |||||||||||||||||||||||||||||||||||||
| XTAL2 | Wyjście z odwracającego wzmacniacza oscylatora. | |||||||||||||||||||||||||||||||||||||
| RESET | Końcówka resetowania. Zewnętrzny reset jest generowany przez niski poziom na końcówce RESET. Impulsy dłuższe od 50 ns wygenerują reset, nawet jeśli zegar nie pracuje. Krótsze impulsy nie dają gwarancji wygenerowania resetu. |
Opcje zegara wybierają źródło zegarowe za pomocą przedstawionych poniżej bitów bezpiecznikowych (ang. fusebits) w pamięci FLASH:
| Opcja zegarowa mikrokontrolera | ATtiny11: CKSEL2:0. | ATtiny12: CKSEL3:0 |
| Zewnętrzny kwarc/rezonator ceramiczny | 111 | 1111 ... 1010 |
| Zewnętrzny kwarc o niskiej częstotliwości | 110 | 1001 ... 1000 |
| Zewnętrzny oscylator RC | 101 | 0111 ... 0101 |
| Wewnętrzny oscylator RC | 100 | 0100 ... 0010 |
| Zewnętrzny zegar | 000 | 0001 ... 0000 |
| Zarezerwowane | pozostałe opcje | - |
| Uwaga: | "1" oznacza bit niezaprogramowany, "0" oznacza bit zaprogramowany |
Opcja wyboru wewnętrznego oscylatora RC udostępnia wbudowany w mikrokontroler oscylator, który pracuje z ustaloną częstotliwością, 1MHz w ATtiny11 i 1,2 MHz w ATtiny12. Po wyborze tego oscylatora mikrokontroler może pracować bez zewnętrznych składników. Układ jest sprzedawany z tą opcją już ustawioną. W ATtiny11 oscylator licznika zegarowego jest używany jako zegar, natomiast ATtiny12 używa oddzielnego oscylatora kalibrowanego.
XTAL1 i XTAL2 są odpowiednio wejściem i wyjściem wzmacniacza odwracającego, który daje się skonfigurować jako wewnątrzukładowy oscylator, co pokazano na rysunku poniżej. Można tutaj użyć zarówno kwarcu jak i rezonatora ceramicznego. Maksymalną częstotliwością dla kwarców i rezonatorów jest 4 MHz. Minimalnym napięciem zasilania do uruchomienia kwarcu niskoczęstotliwościowego jest 2,5V.

| Uwaga: | Gdy oscylator mikrokontrolera używany jest jako zegar dla zewnętrznego urządzenia, to bufor HC powinien być podłączony do oscylatora w sposób pokazany na rysunku. |
Aby podłączyć do mikrokontrolera zegar z zewnętrznego źródła, końcówkę XTAL1 należy wysterować w sposób pokazany na rysunku poniżej:

W aplikacjach nieczułych na dokładne pomiary czasu można zastosować zewnętrzny oscylator RC w sposób pokazany na poniższym rysunku. Szczegóły doboru wartości R i C opisane są wewnątrz artykułu. Zewnętrzny oscylator RC jest czuły na zakłócenia od sąsiednich końcówek i w celu uniknięcia problemów końcówka PB5 (RESET) powinna być używana jako wyjście lub jako końcówka resetowania, a końcówka PB4 powinna być używana jako wyjście.

![]() |
Zespół Przedmiotowy Chemii-Fizyki-Informatyki w I Liceum Ogólnokształcącym im. Kazimierza Brodzińskiego w Tarnowie ul. Piłsudskiego 4 ©2026 mgr Jerzy Wałaszek |
Materiały tylko do użytku dydaktycznego. Ich kopiowanie i powielanie jest dozwolone pod warunkiem podania źródła oraz niepobierania za to pieniędzy.
Pytania proszę przesyłać na adres email:
Serwis wykorzystuje pliki cookies. Jeśli nie chcesz ich otrzymywać, zablokuj je w swojej przeglądarce.
Informacje dodatkowe.