Wykonanie PCB


Tematy pokrewne   Podrozdziały
(w budowie)
  Obróbka grafiki
Wykonanie płytki PCB

 

 

Obróbka grafiki

 
   
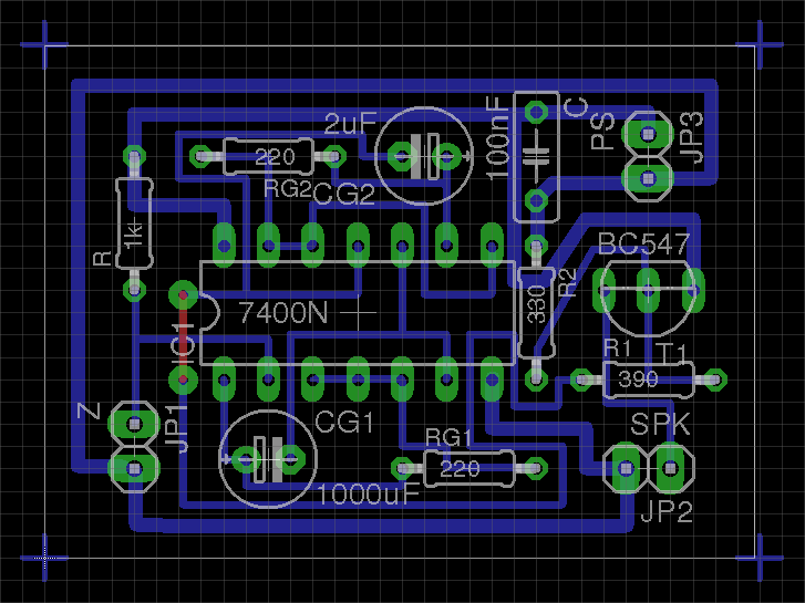
W poprzednim rozdziale utworzyliśmy w programie Eagle projekt płytki PCB generatora przerywanego. Projekt ten posłuży do otrzymania wydruku ścieżek, które w dalszej kolejności zostaną wytrawione na płytce miedziowanej jednostronnie.

Uruchom program Eagle, otwórz projekt Sygnalizator i załaduj plik Sygnalizator.pcb. W narożnikach płytki dodamy znaczniki, które później ułatwią nam pozycjonowanie płytki miedziowanej względem wydruku ścieżek. Wybierz narzędzie Wire lub wpisz polecenie wire:

obrazek

Narzędzie to działa podobnie do używanego przez nas wcześniej narzędzie Route:

obrazek

Jednak musisz wiedzieć, że Wire nie służy do tworzenia ścieżek, tylko do rysowania kresek na warstwie. Dlatego nie próbuj łączyć takimi kreskami pól footprintów, Natomiast możesz sobie nim coś narysować na płytce, co nie dotyczy ścieżek i połączeń elektrycznych. Wire posiada podobny zestaw opcji jak Route. Ustaw je tak, jak widzisz poniżej:

obrazek

Rysowanie będzie na warstwie dolnej (Bottom), linie łączone pod katem prostym, kreska o szerokości 12 milsów, ciągła. Za pomocą Wire narysuj w narożnikach obrysu płytki małe krzyżyki. Rysowanie odbywa się wg ustawionego rastra, standardowo 0,05 cala. Jeśli w trakcie rysowania naciskasz lewy Alt, to rysowanie będzie wykonywane wg alternatywnego rastra 0,025 cala, zatem o skoku o dwukrotnie mniejszym. Linie rozpoczynasz klikając lewym przyciskiem myszki, rysujesz ją przesuwając kursor, każde kliknięcie lewym przyciskiem pozwoli ci pociągnąć linię od miejsca kliknięcia w innym kierunku. Linię kończysz dwukrotnym kliknięciem lewego przycisku myszki.

obrazek

W kolejnym kroku wyeksportujemy rysunek ścieżek do pliku graficznego. Ja zwykle tworzę dwa takie pliki. Na jednym jest obraz ścieżek wraz z elementami elektronicznymi. Taki plik pozwoli się nam zorientować, gdzie należy umieścić elementy przy lutowaniu (określa również ich orientację, np. układ scalony ma mieć wycięcie po lewej stronie, nóżki z + kondensatorów elektrolitycznych, orientacja obudowy tranzystora BC547, itp.). Na drugim będzie obraz ścieżek i punktów lutowniczych footprintów.

Pierwszy plik graficzny otrzymamy bardzo prosto, ponieważ nic nie musimy zmieniać w widoku płytki. W menu głównym wybierz opcję File/Export/Image:

obrazek

Na ekranie ukaże się okno dialogowe eksportu grafiki. Ustaw opcje tak, jak niżej:

obrazek

Plik zostanie zapisany w katalogu projektowym pod nazwą Sygnalizator_a.png. Grafika png (ang. Portable Network Graphic) jest odczytywana przez większość edytorów graficznych, co jest dla nas dobrą wiadomością, ponieważ nie będziemy mieć problemów z jej obróbką.

Drugi obraz powinien zawierać tylko widok ścieżek na warstwie Bottom oraz pola footprintów i przelotek. W Eagle możemy w prosty sposób włączać i wyłączać widok określonych warstw. Do tego celu służy narzędzie Layers settings...:

obrazek

 

Po kliknięciu w nie otwierane jest okienko Display, w którym możemy włączać lub wyłączać widoczność określonych warstw. Każda warstwa posiada swoją funkcję. Warstwy Top i Bottom zawierają ścieżki odpowiednio w warstwie wierzchniej i spodniej płytki PCB. W naszym przypadku płytka jest jednostronna i posiada tylko warstwę Bottom (co nie znaczy, że nie możesz rysować w warstwie Top – to my wiemy, że tam nie będzie ścieżek, ale mogą być zworki, z czego skorzystaliśmy w projekcie PCB). Kliknij w przycisk None, co spowoduje wyłączenie wszystkich warstw. Włącz warstwy Bottom, Pads i Vias. Warstwę włączasz lub wyłączasz przez kliknięcie lewym przyciskiem myszki na numer po lewej stronie jej nazwy. Nie klikaj dwukrotnie w nazwy warstw, ponieważ prowadzi to do okna definiowania ich własności, a tego teraz nie chcemy zmieniać. Gdy ustawisz widoczność warstw jak powyżej, zatwierdź zmiany klawiszem OK.

obrazek

 

Znikły obrysy elementów, ich nazwy oraz wartości. I o to chodziło, ponieważ chcemy otrzymać obraz ścieżek na spodniej warstwie płytki PCB. Ponownie wybierz opcję menu File/Export/Image. W okienku zapisu wpisz:

obrazek

W katalogu projektu zostanie zapisany monochromatyczny plik z widokiem ścieżek o nazwie Sygnalizator_b.png. Plik ten wydrukujemy na drukarce laserowej, lecz najpierw musimy go nieco obrobić. Przejdź ponownie do narzędzia Layers settings i włącz warstwy: 1...28, 51, 52. Zatwierdź zmianę. Przywróci to normalny widok projektu PCB.

Zamknij program Eagle i uruchom edytor GIMP (instalację opisaliśmy w tym rozdziale).

obrazek

Gdy program się załaduje i uruchomi, wciśnij Ctrl+O. Zostanie otwarte okienko odczytu pliku. Przejdź do katalogu z projektem Sygnalizator i wybierz plik Sygnalizator_b.png. Plik zostanie załadowany do edytora:

obrazek

Okazuje się, że grafika jest w negatywie:

obrazek

Musimy zatem zamienić ją na pozytyw. Wybierz z głównego menu opcję: Kolory/Odwrócenie wartości. Otrzymasz rysunek pozytywowy:

obrazek

W zasadzie mógłbyś w tym momencie zakończyć obróbkę grafiki. Jednakże ja zwykle ręcznie zmieniam parę rzeczy. Na przykład otwory pod nóżki są zbyt duże i pozostawiają za mało miedzi wokół siebie. Często przy wierceniu taka obwódka miedziana zostaje zerwana i otrzymujemy goły otwór. Cyna lepiej obleje nóżkę, jeśli wokół otworu zostawimy nieco więcej miedzi. Poprawkę wykonujemy następująco:

Z przybornika wybieramy narzędzie Wypełniania:

obrazek

Upewniamy się, że jest wybrany kolor czarny i w opcjach narzędzia jest zaznaczona opcja Wypełnianie koloru pierwszoplanowego:

obrazek

Jeśli nie, to kolor zmieniasz przez kliknięcie na pierwszy prostokąt i wybranie koloru w okienku dialogowym:

obrazek

Wypełniamy czarnym kolorem wszystkie otwory, które powinny całkowicie zniknąć:

obrazek

Powiększymy niektóre punkty lutownicze. W przyborniku wybierz narzędzie Ołówek:

obrazek

Opcje narzędzia ustaw następująco:

obrazek

Chodzi głównie o kolor czarny oraz kształt okrągły o rozmiarze 40. Za pomocą tak przygotowanego ołówka klikaj w pola lutownicze, które są zbyt małe (nie we wszystkie). Jeśli się pomylisz, użyj kombinacji klawiszy Ctrl+Z. Obraz w edytorze powiększasz, naciskając klawisz Ctrl i obracając kółkiem przewijania myszki. Na tak powiększonym obrazie przesuwasz okienko edycyjne za pomocą narzędzia strzałek w prawym dolnym rogu edytora. Powinieneś otrzymać następujący obraz:

obrazek

Zmieniasz kolor ołówka na biały, klikając strzałki po prawej stronie u góry narzędzia koloru:

obrazek

Zmień rozmiar ołówka na 10:

obrazek

Powiększ sobie grafikę (lepiej się pracuje w powiększeniu) i klikaj tak przygotowanym ołówkiem mniej więcej w środku każdego pola lutowniczego. Jeśli się pomylisz, cofnij operację klawiszami Ctrl+Z. Powinieneś otrzymać następującą grafikę:

obrazek

Ostatnią rzeczą będzie poprawa grubości ścieżek, które przebiegają zbyt blisko pól lutowniczych. Taka ścieżka może zostać łatwo zwarta podczas lutowania, zatem lepiej zachować pewien odstęp. Zmień grubość ołówka na 2 i skoryguj grubość ścieżek:

obrazek

Grafika jest gotowa. Z menu wybierz opcję: Plik / Wyeksportuj jako. Pojawi się okienko eksportu do pliku:

obrazek

Nic w nim nie zmieniasz (chyba że chcesz zapisać plik pod inną nazwą). Klikasz w przycisk Wyeksportuj. Ponieważ plik o nazwie Sygnalizator_b.png jest już na dysku, GIMP wyświetli okienko z ostrzeżeniem:

obrazek

Zgadzamy się na zastąpienie istniejącego na dysku pliku Sygnalizator_b.png nowym plikiem z edytora GIMP. Pojawi się okienko wyboru opcji eksportu do formatu png:

obrazek

Tutaj nic nie powinieneś zmieniać (chyba że opcje są ustawione inaczej niż na powyższym obrazie). Kliknij w przycisk Wyeksportuj.

Zamknij edytor GIMP. Na ekranie pojawi się ostrzeżenie:

obrazek

Kliknij przycisk Porzuć zmiany – GIMP chce zapisać edytowany obrazek w swoim formacie, a my przecież wyeksportowaliśmy grafikę do formatu png.

 

Uruchom aplikację Inkscape  (instalację opisaliśmy w tym rozdziale). Jest to program do tworzenia grafiki wektorowej. Ja używam go do przygotowania strony do druku. Przede wszystkim chodzi o oszczędność. Druk wykonuje się na drukarce laserowej na specjalnym papierze kredowym. Aby go nie marnować, zwykle drukuję na jednej kartce kilka obrazów płytek i już mam gotowy materiał do pracy dla uczniów. Wróćmy zatem do Inkscape. Po uruchomieniu ukaże nam się okienko edytora:

obrazek

Wybierz opcję menu Plik / Importuj... W okienku Importu wyszukaj i wskaż plik Sygnalizator_b.png.

obrazek

Kliknij w przycisk Otwórz. Pojawi się teraz okienko z opcjami importu grafiki rastrowej:

obrazek

Ustaw w nim tryb Image Rendering Mode na Blocky. Reszty ustawień nie zmieniaj (chyba że są inne niż na powyższym obrazku). Plik zostanie wczytany i wstawiony na stronę:

obrazek

Chwyć obrazek lewym przyciskiem myszki i ustaw go w lewym górnym narożniku strony. Dobrą cechą plików png jest to, że zapamiętują swoje DPI (ang. Dots Per Inch = liczba punktów na cal). Jest to bardzo ważny parametr, ponieważ określa on wielkość obrazka. Tutaj mamy pewność, że obraz ścieżek będzie właściwej wielkości.

Zrobimy klika duplikatów naszego obrazka, aby nie marnować kartki kredowej. Przy wybranym obrazku naciśnij klawisze Ctrl-D siedem razy. Powstanie 7 duplikatów naszej grafiki. Teraz po prostu przeciągaj lewym przyciskiem myszki duplikaty w odpowiednie miejsca na stronie:

obrazek

Naciśnij klawisze Ctrl-A. Zostaną zaznaczone wszystkie obrazki. Przeciągnij je lewym klawiszem myszki, tak aby były ustawione symetrycznie na środku strony:

obrazek

Gotowe. Włóż do drukarki laserowej papier kredowy (najlepiej cienki) i wydrukuj stronę (naciśnij Ctrl-P lub wybierz z menu opcję Plik/Wydrukuj) w pożądanej liczbie kopii. Jedna kartka wystarczy na 8 płytek PCB. Plik ze stroną możesz sobie zapisać, jeśli przewidujesz wykonywanie takich płytek w przyszłości. Poniżej są linki do poszczególnych plików w tym projekcie wykonanych przeze mnie. Ściągasz je, klikając prawym przyciskiem myszki i wybierając z menu kontekstowego opcję Zapisz element docelowy jako... (wolałbym jednak, abyś sam sobie takie pliki przygotował).

Sygnalizator.sch schemat
Sygnalizator.brd płytka PCB
Sygnalizator_a.png elementy na płytce PCB
Sygnalizator_b.png ścieżki na warstwie spodniej (BOTTOM)
Sygnalizator.svg strona do wydruku w Inkscape

 

 

Wykonanie płytki PCB

 
   
Jesteśmy w posiadaniu wydruku obrazów ścieżek. Wydruk wykonaliśmy na drukarce laserowej i na gładkim papierze kredowym, Jeśli nie masz drukarki laserowej, to popytaj swoich kolegów. Drukujesz tylko jedną kartkę, zatem któryś z nich być może pozwoli ci zrobić taki wydruk u siebie. Program Inkscape jest darmowy i działa zarówno w systemie Windows (wszystkie wersje od XP w górę) jak i pod Linuksem (to samo dotyczy pozostałych aplikacji, z których w tym kursie korzystamy, nic nie musisz kupować, wszystko masz za darmo). Nie będzie zatem dodatkowych kosztów przy instalacji (staram się stosować ogólnodostępne, darmowe oprogramowanie). Ja problem drukarki rozwiązałem przez kupienie starej drukarki Lexmark 360d na Allegro. Kosztowało mnie to z przesyłką ok. 120zł. Drukarka działa bez problemów pod Linuksem oraz w systemie Windows. Ma rozdzielczość 1200 DPI, co zupełnie wystarcza (grafikę specjalnie przygotowałem w rozdzielczości 600 DPI, aby nie było kłopotów z wydrukiem).

Dlaczego wydruk musi być wykonany na drukarce laserowej i na gładkim papierze kredowym? Ponieważ zastosujemy prostą metodę termotransferu. Metodę wstępnie opisaliśmy w tym rozdziale. Toner, którym drukuje drukarka laserowa, jest specjalnym proszkiem. Po naniesieniu go na kartkę zostaje podgrzany do wysokiej temperatury i dociśnięty do papieru specjalnym wałkiem termicznym wewnątrz drukarki. Pod wpływem temperatury toner mięknie i przykleja się do włókien celulozy na kartce papieru. To dlatego kartka z ksero (podobna metoda druku) i z drukarki laserowej tuż po zadrukowaniu jest ciepła (sprawdź to!). Potrzebujemy drukarki laserowej, aby otrzymać wydruk tonerem; drukarka atramentowa się tutaj zupełnie nie nadaje, bo atrament wsiąka w papier i nic już z niego dalej nie wyciśniemy. Duga rzecz to papier, na którym drukujemy. Powinien być to gładki papier kredowy, niezbyt gruby. Jeśli papier jest kredowy, to toner nie przyklei się do niego zbyt mocno i łatwo odejdzie w całości. Taki papier kupujemy w sklepie papierniczym za grosze. Jest również dostępny w dziale elektroniki na Allegro.

Teraz opiszemy kolejne kroki wytworzenia płytki PCB metodą termotransferu. Metoda jest bardzo prosta i wymaga jedynie staranności. Każdy jest w stanie ją zastosować do swoich płytek PCB. Po kilku próbach będziesz wytwarzał "prawie" profesjonalne płytki PCB.

 

obrazek obrazek

Z wydruku wycinamy prostokąty z obrazami ścieżek. Ja z ośmiu wyciąłem tylko dwa, resztę zostawiam dla uczniów na koło elektroniczne.

obrazek obrazek

Wybieramy płytkę jednostronnie pokrytą miedzią. Płytka powinna być na tyle duża, aby zmieścił się na niej rysunek ścieżek wraz z krzyżykami w narożnikach. Moja płytka akurat starczy na dwa egzemplarze. Płytkę należy odpowiednio przyciąć. Robi się to ostrym nożykiem i linijką metalową. Najpierw zaznaczam z boku punkt przycięcia na płytce (wystarczy przyłożyć ją do rysunku i odpowiednio zaznaczyć wg niego linię cięcia – nic nie musisz mierzyć z dokładnością do 0,001 mm). Do takich operacji znakomicie nadaje się mata firmy Olfa (ta zielona), ponieważ posiada ona siatkę prostokątnych linii. Ustawiając płytkę oraz linijkę wg tych linii bez problemy uzyskamy kąt prosty. Nożykiem przeciągamy kilkanaście razy wzdłuż linii cięcia na powierzchni miedzianej aż powstanie rysa, przez którą będzie widać laminat. Teraz odwracamy płytkę na drugą stronę. Linię cięcia zobaczysz poprzez laminat. Wzdłuż niej przeciągamy nożykiem przy linijce też kilkanaście razy.

obrazek

Teraz wystarczy płytkę po prostu przełamać. Pęknie wzdłuż naciętych linii (jeśli nie chce pęknąć, to pogłęb nacięcia nożykiem z jednej i z drugiej strony). Brzegi płytki należy dokładnie wygładzić papierem ściernym, a następnie nieco zukosować od strony miedzianej, aby nie było grzbietu. Teraz płytkę przecieramy kilkakrotnie drobnym papierem ściernym, aby ją zmatowić (wtedy toner lepiej do niej przylgnie). Po tej operacji dokładnie czyścimy płytkę w letniej wodzie, używając jakiegoś płynu do mycia naczyń, np. Cif. Płytkę po wymyciu wycieramy dokładnie suchą i czystą szmatką. Staramy się przy tym nie dotykać powierzchni miedzianej (inaczej całe mycie na nic!). Ja dodatkowo przecieram taką płytkę szmatką nasączoną rozpuszczalnikiem nitro lub acetonem.

obrazek

Gdy płytki są przygotowane, przechodzimy do przygotowania papieru z rysunkiem ścieżek. Ze zwykłej kartki wycinamy prostokąty o wielkości karteczek z grafiką. Za pomocą zwykłego zszywacza łączymy je razem (druk powinien być skierowany do środka), ale zostawiamy jedną krawędź wolną, aby można było pomiędzy nie wsunąć płytkę.

 

obrazek obrazek

Wsuwamy do środka płytki stroną miedziowaną zwrócone do wydruku, po czym zszywamy ostatnią krawędź. Zszywki powinny być w miarę blisko płytki, aby się nie przesuwała w środku. Ja dodatkowo palcem dociskam papier na krawędziach.  Zszywki spłaszczam jakimś narzędziem (np. łyżką, gdy domownicy nie widzą). Tutaj akurat miałem pod ręką pincetę.

obrazek obrazek

Przygotowujemy stanowisko do termotransferu. Brzmi dumnie, lecz wystarczy zwykłe żelazko, stary ręcznik i coś płaskiego, np. stół. W żelazku ustawiamy regulator temperatury pomiędzy dwoma a trzema kropkami. Jeśli nie masz kropek, to musisz poeksperymentować, na pewno będzie to w okolicy 3/4 skali. Żelazko lepiej mieć swoje, aby nie wywołać wojny domowej z matką lub siostrą, które zwykle nie są fanami elektroniki i nie rozumieją jej potrzeb. Na Allegro kupisz tanie żelazko za 30zł, takie jak na fotografii.

obrazek obrazek

Gdy żelazko się nagrzeje, kładziemy na ręczniku nasze "koperty" z płytkami i lekko dociskając przesuwamy po nich żelazkiem. Nie dociskaj zbyt mocno, ponieważ toner może się nieładnie rozpłynąć po miedzi. W zupełności wystarczy ciężar samego żelazka. Jak długo należy nagrzewać? Co najmniej 3 minuty, ale nie za długo. Proces jest zakończony, gdy przez papier zaczną być widoczne ścieżki. Odstaw koperty na bok do wystygnięcia. Nie zapomnij wyłączyć żelazka z prądu!

obrazek obrazek

Przygotowujemy naczynie z ciepłą wodą, do której dodajemy nieco mydła w płynie. Nie sugeruj się zdjęciami powyżej. Naczyniem może być dowolny pojemnik, kuweta, a w ostateczności nawet garczek. Ja po prostu zdobyłem miskę do pieczenia, którą żona chciała wyrzucić, ponieważ była gdzieś tam ubita. Mi to ubicie wcale nie przeszkadza, a naczynie jest super, głębokie i woda nie rozchlapuje się dookoła. Do naczynia wrzucasz koperty i zostawiasz na 10-15 min., aby papier nasiąknął wodą i stał się miękki.

obrazek obrazek

Gdy papier dobrze namoknie, odcinamy nożyczkami brzegi po czym delikatnie ściągamy go z płytki. Jeśli operacja termotransferu została wykonana poprawnie, to tonem mocno przylega do miedzi i tak łatwo nie da się go z niej usunąć.

obrazek obrazek

Resztki papieru usuwamy, mocząc płytkę w wodzie i przecierają palcem lub miękką szczoteczką. Czasem nie wszystkie ścieżki odbiją się w całości. Po osuszeniu płytki ewentualne ubytki uzupełniamy pisakiem niezmywalnym edding 141F. Należy również sprawdzić, czy cały papier został usunięty, szczególnie pomiędzy ścieżkami. Najlepiej patrzyć pod światło. Miejsca z papierem są matowe i łatwo je zauważyć. Po wysuszeniu ścieżki bieleją. Nie przejmuj się tym, to nie będzie przeszkadzać.

obrazek obrazek

Przygotowujemy płyn trawiący. Ja korzystam z dostępnego w każdym sklepie elektronicznym nadsiarczanu sodowego B327. Zaletą tego środka jest to, iż nie jest on żrący (lepiej jednak nie wkładaj do niego palców, języka, nie zachlapuj oczu i ubrania, bo nie wiadomo, jak to się skończy) i nie śmierdzi. Wsypujemy trochę nadsiarczanu do naczynia (ile? nie za dużo, musisz to wypraktykować lub przeczytać instrukcję na opakowaniu). Proszek zalewamy niewielką ilością ciepłej wody. W naczyniu powinno być tyle płynu trawiącego, aby można w nim było zanurzyć w całości płytki. Płyn dokładnie wymieszaj, aby cały proszek się rozpuścił.

obrazek obrazek

Wrzucamy do płynu płytki i czekamy aż się wytrawią. Trawienie powinno się przeprowadzać w dobrze wentylowanym pomieszczeniu. Jeśli jest lato, można to robić na balkonie lub przy otwartym oknie. Lepiej nie wdychać oparów znad naczynia.

obrazek obrazek

Co pewien czas poruszamy naczyniem lub mieszamy czymś (nie palcami!!!) płyn. Przyspiesza to trawienie. W zależności od stężenia roztworu, jego temperatury oraz jakości miedzi, trawienie trwa od 10 minut do pół godziny. Cała miedź musi dokładnie zniknąć pomiędzy ścieżkami.

obrazek obrazek

Gdy płytki zostaną wytrawione, wyjmujemy je z roztworu i dokładnie płuczemy w letniej wodzie. Tonera ze ścieżek pozbywamy się łatwo za pomocą szmatki lub ręcznika papierowego namoczonego rozpuszczalnikiem nitro lub denaturatem, którym przecieramy płytkę aż cały toner zniknie. Operacja jest śmierdząca, więc wykonujemy ją w dobrze wentylowanym pomieszczeniu. Jak widać na zdjęciach, płytki wyszły bardzo ładnie.

obrazek obrazek

W płytkach wiercimy otwory. Tutaj drobna uwaga. Do wiercenia otworków należy posiadać dobrą wiertarkę. Tanie wiertarki bardzo szybko się zużywają. Ja początkowo kupiłem małą wiertarkę firmy Velleman:

obrazek

Bardzo szybko zużyła się głowica i nie chciała trzymać małych wierteł. Wiertła wykonywały taniec baletnicy i wiercenie w płytce stawało się loterią: trafię w otwór albo i nie (a wyobraź sobie, co robili z tym uczniowie!). Wiertarka nieprzyjemnie drgała w ręku i po chwili pracy parzyła w palce. Dałem sobie z nią spokój, zainwestowałem w wiertarkę Proxxon:

obrazek

Na Allegro w ramach jakiejś okazji udało mi się ją kupić za 140zł z przesyłką, do tego musiałem jeszcze dokupić zasilacz Proxxon, używany za 20zł (pierwotnie korzystałem z zasilacza komputerowego ATX, ale nie działała tam regulacja obrotów, jak w oryginalnym zasilaczu). Całość spisuje się wspaniale. Wiertarka pracuje cicho, wiertło jest prowadzone idealnie i bez bicia. Wreszcie otwory są wiercone tam, gdzie mają być, a nie obok.

Wracając do naszej płytki. Najpierw wiercimy wszystkie otwory wiertłem 0,7 mm. Ja wykorzystuję wiertła widiowe, które posiadają grubszy trzpień, ułatwiający dobre zamontowanie w głowicy wiertarki. Wiercenie takim wiertłem jest bardzo przyjemne, otwór powstaje równo, bez zadziorów. jednak trzeba uważać i prowadzić wiertło delikatnie i pionowo, ponieważ jest bardzo kruche (ale za to twarde) i łatwo się łamie. Gdy wywiercimy wszystkie otwory o średnicy 0,7 mm, to wiertłem 0,9 mm rozwiercamy otwory pod goldpiny. W naszej płytce będą to otwory goldpinów JP1, JP2 i JP3 (widać je na fotografii). Tak przygotowaną płytkę delikatnie przecieramy drobnym papierem ściernym, aby zlikwidować ewentualne zadziory po wierceniu. Na koniec wrzucamy ją na kilkanaście minut do roztworu rozpuszczalnika nitro (lub denaturatu) z kalafonią. Pokrycie tym roztworem ułatwi później lutowanie, ponieważ cyna będzie się lepiej rozpływać na polach lutowniczych.

 

 


   I Liceum Ogólnokształcące   
im. Kazimierza Brodzińskiego
w Tarnowie

©2026 mgr Jerzy Wałaszek

Dokument ten rozpowszechniany jest zgodnie z zasadami licencji
GNU Free Documentation License.

Pytania proszę przesyłać na adres email: i-lo@eduinf.waw.pl

W artykułach serwisu są używane cookies. Jeśli nie chcesz ich otrzymywać,
zablokuj je w swojej przeglądarce.
Informacje dodatkowe